募资180亿 国内晶圆制造二哥华虹回归A股:部分工艺全球第一
越来越多的半导体制造公司回归国内股市上市,2021年7月份国内最大的半导体制造企业中芯国际回归A股科创板,今年5月5日国内第三大晶圆代工厂晶合集成也在科创板上市,市值近400亿。
现在第二大晶圆代工厂华虹半导体也要来A股了,5月17日晚,上海证券交易所发布公告,华虹半导体有限公司符合发行条件、上市条件和信息披露要求,IPO首发申请获得通过。

华虹成立于1997年,前身是中日合资的上海华虹NEC,起初主要做内存芯片,2003年前后转型晶圆代工厂,2005年重组为华虹半导体,2014年10月在港交所上市。
2022年3月份,华虹半导体董事会批准了发行人民币股份,并在A股上市的议案。
随着上交所同意IPO,华虹半导体的港股股价盘中一度涨逾10%,收盘时回落到涨幅7%。
募资180亿 多数用于65-40nm特色工艺
媒体管家上海软闻根据华虹的招股书,华虹半导体通过本次IPO将发行不超过4.34亿新股,不超过总股本的25%,拟募集资金180亿元。媒体管家总部
这个规模将成为科创板第三,仅次于中芯国际募集的532.3亿元和百济神州募集的221.6亿元。

募集的180亿元资金中,华虹主要用于四个领域,125亿元将用于无锡12英寸生产线项目,20亿元用于厂区优化升级项目、25亿元用于特色工艺技术研发、10亿元用于补充流动资金。
根据华虹的公告,“华虹制造(无锡)项目”规划12 吋聚焦65/55-40nm特色工艺产能8.3 万片/月,总投资67亿美元;新建生产厂房预计23 年初开工,24Q4 基本完成厂房建设并开始安装设备,25年开始投产,逐渐实现产能爬坡。
2023年内,公司的无锡12 英寸生产线将逐步释放月产能至9.5 万片,为公司特色工艺的中长期发展提供产能支持,以更好地满足市场对公司先进“特色IC+功率器件”工艺的需求。
华虹强在哪?与中芯国际互补 特色工艺国内第一
根据IC Insights发布的2021年度全球晶圆代工企业的营业收入排名数据,华虹半导体是中国大陆第二大、全球第六大晶圆代工厂。
以8英寸晶圆计算,截至2022年末,华虹目前有三座8英寸晶圆厂和一座12英寸晶圆厂,产能合计达到32.4万片/月,位列国内第二,不过与中芯国际偏向逻辑工艺代工相比,华虹是中国大陆最大的专注特色工艺的晶圆代工企业。

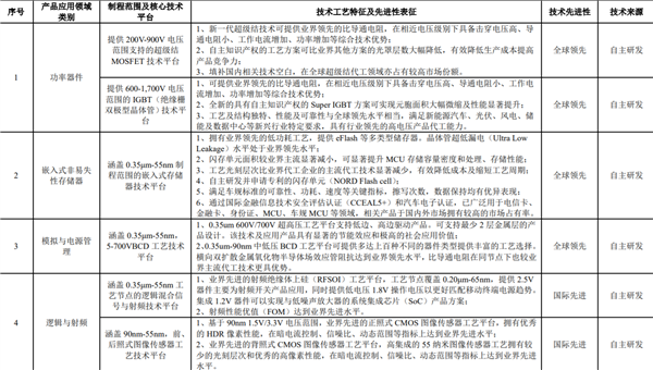
目前华虹半导体晶圆代工产品以功率器件、嵌入式非易失性存储器、模拟芯片等为主。
根据华虹的招股书,华虹是全球最大的智能卡IC制造代工企业以及国内最大的MCU制造代工企业;
在功率器件领域,华虹是全球产能排名第一的功率器件晶圆代工企业,也是唯一一家同时具备8英寸以及12英寸功率器件代工能力的企业。

根据 TrendForce 的统计数据,在功率器件、嵌入式非易失性存储器的特色工艺晶圆代工领域,公司分别位居全球晶圆代工企业第一名和中国大陆晶圆代工企业第一名。
此次上市之后,华虹募集的资金依然会重点投资于特色工艺平台的研发和升级,主要提供功率器件、嵌入式非易失性存储器、模拟与电源管理、逻辑与射频、独立式非易失性存储器等工艺的晶圆代工及配套服务媒体管家上海软闻。





